In 1969, H. Chandler Elliott said
Every brain system grows logically from the tube.
He was right. Today, we’ll learn why.
Primary Neurulation
A blastocyst has no brain. To correct this unfortunate situation, every vertebrate genome contains instruction for constructing a neural tube. This structure emerges via folding:

This process is called primary neurulation. The resultant embryonic structures become the following systems in adults:
- Neural crest cells evolves into the peripheral nervous system (i.e., nerves gathering information from your muscles, skin, and organs).
- Neural tube cells evolves into the central nervous system (i.e., your brain and spinal nerves).
- The neural canal evolves into the ventricular system (i.e., the hollow cavities in your brain filled with cerebrospinal fluid).
In the human embryo, primary neurulation is completed in the fourth week. It turns out this developmental milestone is relatively more prone to error than others – 1 in 500 embryos suffer from neural tube defects.
Vesicle Differentiation
The neural tube does not stay uniformly shaped for long: soon, three bumps (vesicles) emerge. These vesicles appear at three weeks – even before primary neurulation is complete! Informally, these bumps comprise forebrain, midbrain, and hindbrain. Two weeks later, the human neural tube has differentiated into five vesicles.
“Encephalon” means brain.
Vesicle-Structure Maps
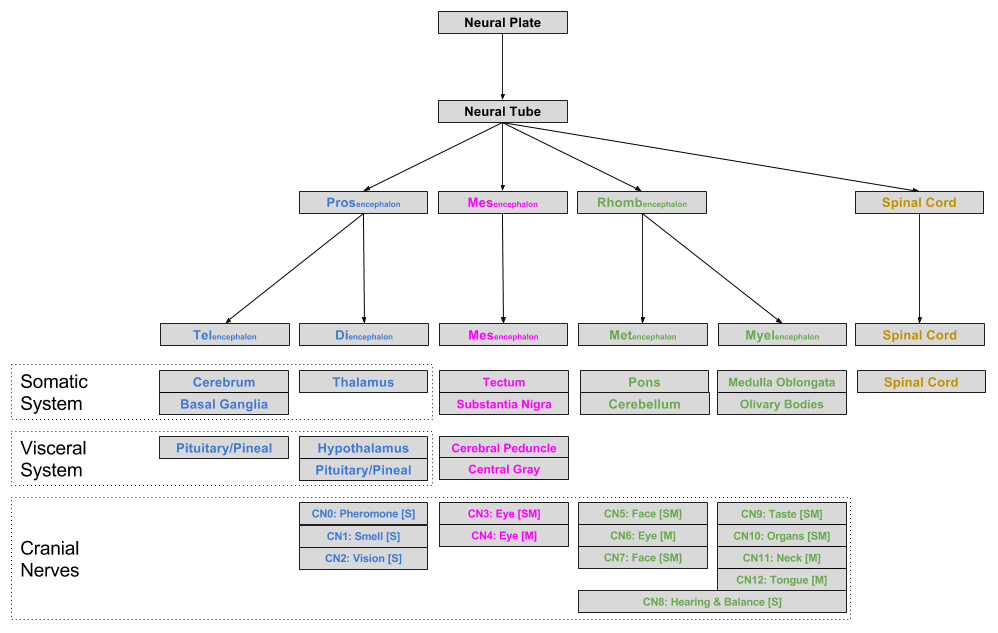
Developmentally, the neural tube can be divided into five regions: tel-, di-, mes-, met-, and myel- encephalon.
Structurally, the central nervous system can be divided into three structures: cerebrum, cerebellum, and spinal cord.
We can usefully combine these perspectives:
The brainstem and cerebellum are highly conserved across species. Most biological innovation is driven through the cerebrum (telencephalon).
Here is an anatomical view of the same relationships:
Finally, here is a topological view of these same vesicle-structure maps:
You may notice how this graphic coheres well with my post on cranial nerves.
From this level of abstraction, we are better equipped to create structure-function maps, also known as neural architectures. To be continued.




